
记者王伟报道 中国足协12月20日傍晚在官网公示了2025赛季职业联赛准入第二批完成债务清偿俱乐部名单。中国足协在12月初公布了首批名单,包括41家中超、中甲以及中乙俱乐部。这次在第二批名单中,广州队、长春亚泰、武汉三镇、沧州雄狮、广西平果哈嘹等13家首批未通过的俱乐部全部在列。
不过,和第一批清欠名单相同,上榜俱乐部并不意味着百分百通过准入,足协公告中写道:“经中国足协会员协会及中国足协审查,现将第二批完成足球行业内债务清偿俱乐部名单进行公示,接受社会监督。”
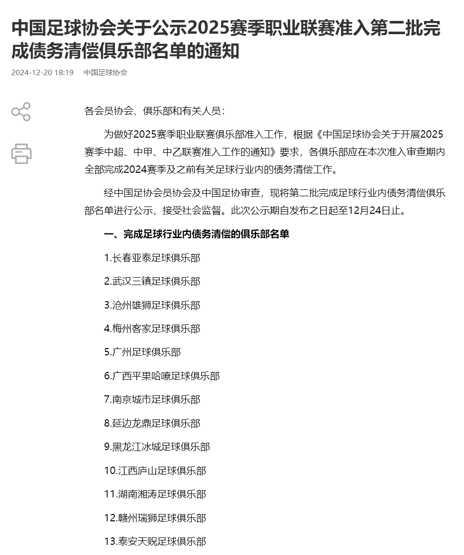
按照今年相关规定,第二批名单公示期自发布之日起至12月24日止,只有通过债务清偿公示及其他准入材料审核的俱乐部,方可获得2025赛季职业联赛的准入资格。

为保证2025赛季职业联赛各项工作平稳顺利,本次准入于2024年10月初提前启动,因此,薪酬发放审查周期为2023年11月1日至2024年10月31日。2024年11至12月薪酬将被纳入下一年度准入审查范围。
另外,本次准入工作中国足协主要审查足球行业内的债务,包括拖欠相关人员的薪酬、俱乐部之间的欠款、俱乐部与青训机构间的欠款、拖欠的纪律罚金等,足球行业外的债务不在本次准入审查范围内。中国足协将根据相关案件的最终决定或裁决时间纳入相应准入周期内进行审查。
2024年10月31日前已经作出决定或调解的国内纠纷案件将被纳入本次准入审查范围,10月31日后作出决定的案件将被纳入下一年度准入审查范围。国际仲裁案件应遵照亚足联及国际足联的相关规定解决。
从中国足协公示第二批完成债务清偿俱乐部名单来看,此前不在第一批名单里的长春亚泰、武汉三镇、沧州雄狮、梅州客家、广州队、广西平果哈嘹、南京城市、延边龙鼎、黑龙江冰城、江西庐山、湖南湘涛、赣州瑞狮、泰安天贶全员上榜,这相当于所有三级职业俱乐部都进入了完成债务清偿的公示。

第一批名单公布后,未能完成债务清偿的俱乐部近期一直在为完成债务清偿而努力。其中,按照12月17日晚更新的国际足联注册禁令披露系统情况,此前处于禁令中的沧州雄狮、广州、延边龙鼎已经清零,禁令解除。按照12月19日凌晨更新的国际足联注册禁令披露系统,武汉三镇转会禁令清零。12月19日当天还存在转会注册禁令仅剩江西庐山(3条)一家。从12月20日宣布的第二批完成足球行业内债务清偿的俱乐部名单来看,这些俱乐部的国际足联注册禁令已经基本解决。
中国足协在公示2025赛季职业联赛准入第二批完成债务清偿俱乐部名单中也专门注明了监督和申诉渠道,如相关债权人对所列俱乐部名单有异议,可向中国足协提交相关材料,中国足协将根据收到的材料及时处理。
从今年中国足协对三级职业足球俱乐部准入要求来看,清偿公示并不等于万事大吉:一方面在公示期内可能会有债权方的举报;第二,还有其他准入要求需要完成。从职业足球三级联赛准入进程来看,经过清偿公示之后,还需等待三级联赛准入名单公布。
12月20日晚,中国足协公示2025赛季职业联赛准入第二批完成债务清偿俱乐部名单之后,就有多名债权方球员在社交平台发文表示了异议,如果他们接下来在公示期内向足协提交材料做出“申诉”,那么被质疑的俱乐部就必须拿出足够材料自证已经完成清欠。因此,如今出现在清欠名单上的俱乐部,是否最终都能通过准入,还有待时间检验。





