
记者陈永报道 19日上午,崔康熙收到了联赛停赛的罚单。不过,韩国教练暂时顾不上这事了,19日晚上,他出席了足协杯1/8决赛的赛前发布会,他说,面对这场和成都蓉城的足协杯,山东泰山已经“没有退路”。
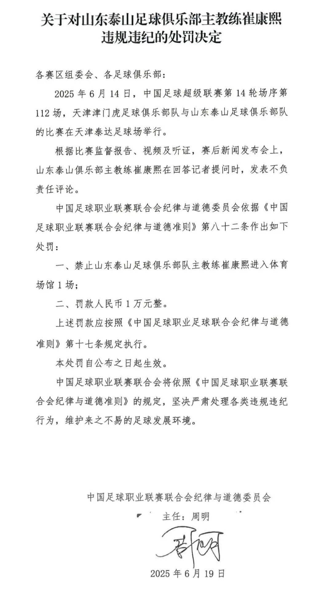
崔康熙在中超第14轮赛后新闻发布会上的一番话,最终迎来了中足联的一纸罚单,停赛1场罚款1万是预期中的正常处罚。有意思的是,这纸罚单引发了各界的热议,热议的焦点并非罚单正确与否,而是以调侃为主,比如泰山队中超下一个对手武汉三镇的球迷就表示:“能不能处罚在足协杯执行,我们希望看到崔康熙先生现场指挥。”也比如有媒体人调侃说:“中超15队恳求崔康熙留下来。”部分对崔康熙非常失望的泰山球迷则表示:“第一次觉得罚轻了。”
尴尬不言而喻。实际上,对于崔康熙和麾下的泰山队,始终聚焦裁判问题绝对是舍本逐末的,崔康熙和泰山队所“主攻”的不应该是指责外界,他们是应该重拾团队精神,重拾战斗意志,更应该通过有效的年轻化为未来打下基础。
有关裁判的问题,历史上泰山队曾经和裁判产生过一些恩怨,但过去几年恢复了平静,然而进入2025赛季之后,裁判问题又成为焦点。一方面,本赛季泰山队个别场次确实有争议判罚,也一度引发了球迷的不满,这其实也是正常的,实际上每个队的球迷都对判罚或多或少有些怨言。

但必须看到另一方面,泰山队将帅多次直接指责或者暗指裁判,偶发的一两次可以理解是情绪的宣泄,但三番五次便不是正常的现象了,更重要的是,指责裁判的泰山将帅,恰恰是备受争议的主教练和在比赛中发挥不佳的球员,难免给人推卸责任之嫌。
联赛14轮至今,在外援完全齐整的情况下,联赛积分竟然比上个赛季少了7分,而且需要说明的是,上个赛季泰山队还遭遇了补税事件,当时28分的积分已经为球迷所不接受。但本赛季,泰山队14场比赛仅仅拿到了21分,落后前4名的球队分别有11分、11分、9分和7分,以争冠阵容拿到如此战绩,近乎崩盘。
此时的崔康熙,他需要解决的应该是提升球队的技战术能力,此时的泰山队员,应该团结一致知耻后勇,但我们在中超第14轮看到的泰山队,毫无技战术含量,整个球队更是形同散兵游勇。在这场裁判并没有决定比赛走势的比赛中,崔康熙一如既往地指责裁判,如此做法最终连泰山的球迷都无法接受。

在这场比赛中,泰山队的23人名单竟然没有一名U21球员,这同样引发了球迷的愤怒。在此前一段时间,山东泰山B队兵分两路,一路继续征战中乙联赛,一路出战全运会U20组比赛,结果中乙联赛泰山B队2胜1平表现极为出色,全运会预选赛更是4战全胜进10球仅丢1球。在过去的两轮中乙联赛中,泰山B队后防大将彭啸更是包揽了4个进球,其中包括3个世界波进球,2个为直接任意球得分,另一个是大禁区线凌空怒射破门。
此时泰山队一线队,原本应该有更多的年轻队员获得培养,这场普通的联赛,崔康熙直接隔绝了年轻队员,赛后又指责裁判,这一次泰山球迷非常愤怒,愤怒不再指向裁判,而对准了崔康熙。
今天,泰山队将出战足协杯1/8决赛,这是泰山队本赛季最后的救命稻草,崔康熙心知肚明。至于联赛,年轻化毫无疑问要提上日程了,而年轻化绝不仅仅说让年轻队员上场即可,而是需要给年轻队员提供良好的氛围,这就需要在一线队的人员构成方面进行铺垫,将部分无法出场的老队员租借出去,让更多的年轻队员进入一线队训练及准备比赛。





