
记者程善报道 6月28日下午,针对深足对阵成都蓉城的比赛,中国足协向5名违反赛场相关规定的深足工作人员及深足俱乐部开出总计59万元罚单。罚单一出,也引发了外界对于处罚金额及处罚标准的讨论,那么,这些罚单背后真有那么多争议吗?

解读此次处罚之前,还需要回顾这一事件的起因:上周日晚进行的中超第6轮,成都蓉城与深足一战的下半场第78分钟,当时1比2落后的成都蓉城,利用一次角球机会,由刘涛头球扳平比分。这一进球过程本身,并无任何争议,但引发这个进球的角球却是一次毋庸置疑的误判——此前成都蓉城的一次进攻,U23球员木塔力甫的打门在未触碰任何深足球员的情况下飞出底线,当值主裁判张雷却判给了成都蓉城一个角球。


角球判罚一出,深足方面第一时间提出了质疑,而在这次角球造成失球之后,深足球员与教练组更是情绪激动,上前与裁判组进行理论,比赛也因此暂停了许久。而在全场比赛长达9分钟的补时过后,两队最终2比2握手言和。到手的3分因为一次误判变成了1分,深足球员在张雷吹响终场哨依然试图上前讨要说法。

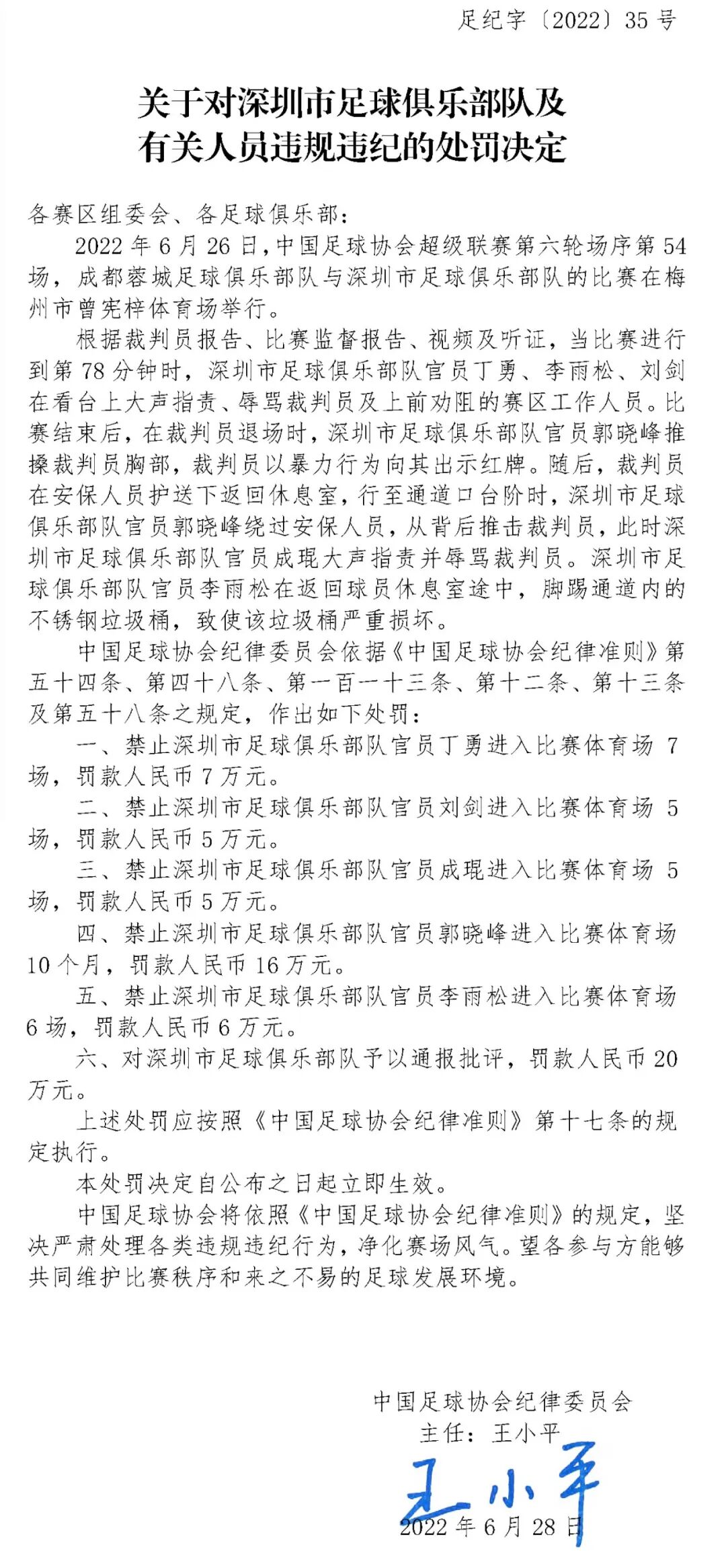
而在昨天下午,中国足协纪律委员会发布的罚单之上,还披露了一些转播镜头并未交代的现场细节。足协罚单写道:
“根据裁判员报告、比赛监督报告、视频及听证,当比赛进行到第78分钟时,深圳市足球俱乐部队官员丁勇、李雨松、刘剑在看台上大声指责、辱骂裁判员及上前劝阻的赛区工作人员。比赛结束后,在裁判员退场时,深圳市足球俱乐部队官员郭晓峰推搡裁判员胸部,裁判员以暴力行为向其出示红牌。随后,裁判员在安保人员护送下返回休息室,行至通道口台阶时,深圳市足球俱乐部队官员郭晓峰绕过安保人员,从背后推击裁判员,此时深圳市足球俱乐部队官员成琨大声指责并辱骂裁判员。深圳市足球俱乐部队官员李雨松在返回球员休息室途中,脚踢通道内的不锈钢垃圾桶,致使该垃圾桶严重损坏。”
中国足协纪律委员会也对以上5名深足工作人员做出了禁赛和经济处罚,其中丁勇被罚禁止进入比赛体育场7场,罚款人民币7万元;刘剑被罚禁止进入比赛体育场5场,罚款人民币5万元;成琨被罚禁止进入比赛体育场5场,罚款人民币5万元;郭晓峰被罚禁止进入比赛体育场10个月,罚款人民币16万元;李雨松被罚禁止进入比赛体育场6场,罚款人民币6万元——加上对深足俱乐部的20万罚单,总计罚款达到了59万元。


罚单一出,引发外界热议。争论的焦点集中在两点,一是处罚数目不小,另外则是对于部分处罚标准的质疑。
59万的罚单,在中国足坛欠薪遍地的大背景之下显得有些刺眼。但事实上,就在今年年初,中国足协对大连人俱乐部就开出类似、甚至总额更巨的罚单。
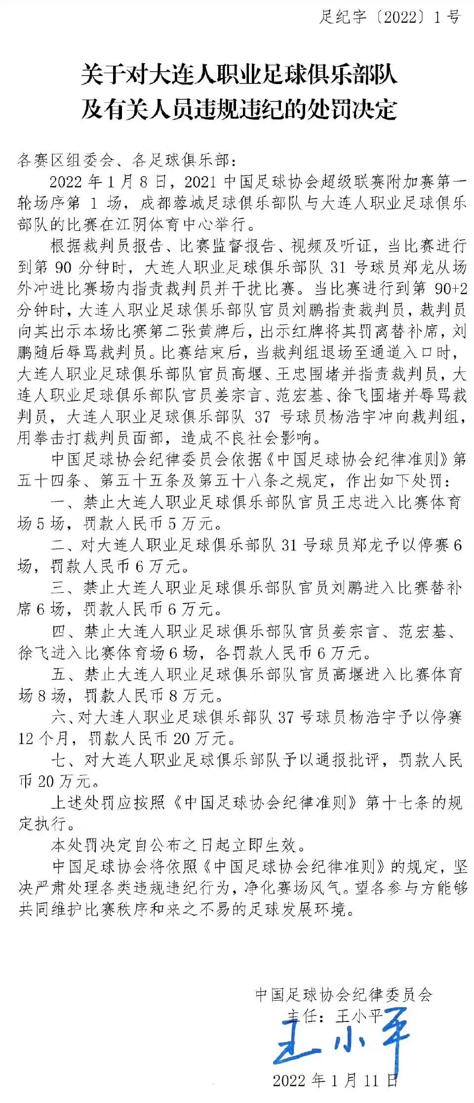
2022年1月,上赛季中超升降级附加赛,成都蓉城与大连人的首回合比赛,就曾在赛后爆发俱乐部官员围堵、辱骂裁判的情况,事后足协向大连人球员郑龙、杨浩宇,官员王忠、刘鹏、姜宗言、范宏基、徐飞以及时任总经理高堰,以及大连人俱乐部开出总计83万元的罚单。事实上,早在库卡执教鲁能时期,足协对赛后冲突的处罚就不手软。

至于对于具体罚单标准,同样是有据可依。
同样因为“指责、辱骂裁判员及上前劝阻的赛区工作人员”的丁勇之所以被罚“多禁赛两场,多罚款两万”是因为他作为俱乐部总经理,根据《纪律准则》第48条“从重处罚”,被认定在此次事件中“负主要责任”。此前大连人的罚单中,作为大连人总经理的高堰同样比其他做出相同“违规、违纪”行为的俱乐部官员多“多禁赛两场,多罚款两万”。

至于对“李雨松踢坏垃圾桶被罚6万”与“徐新踢坏玻璃门被罚1万”的对比,则更是对处罚标准的误读。事实上,对于深足俱乐部官员李雨松的处罚主要针对两点,其一是和丁勇、刘剑相同的“在看台上大声指责、辱骂裁判员及上前劝阻的赛区工作人员”,被罚禁赛5场、罚款5万;其二才是“脚踢通道内的不锈钢垃圾桶,致使该垃圾桶严重损坏”,被罚“禁赛1场、罚款1万”——与徐新的处罚相同。

而其他的处罚内容,对深足俱乐部“进行通报批评并罚款20万元”,与上赛季对大连人俱乐部作出的处罚完全相同。此外队医郭晓峰之所以处罚远重于其他同事,则是因为丁勇、刘剑、李雨松违反的是“对比赛官员实施非体育行为(处罚标准禁赛5场、罚款5万起)”,而他则是“推搡裁判员胸部、从背后推击裁判员”,被认定为“对比赛官员实施暴力行为 (处罚标准禁赛半年,罚款10万元起)”。


单从罚款金额以及禁赛场次来看,这张罚单的确“重量级”。但深足俱乐部事后也意识到了俱乐部工作人员的情绪过激,在事后的听证会上,并未给涉事工作人员做定性上的申辩。这次事件也给所有俱乐部的场内工作人员提出了一个严肃的“警告”——越是在天气炎热的情况下,当出现争议场面时,大家越需要克制自己的情绪,在没有观众的现场,遵守场内纪律仍然是每个场内工作人员的第一准则。
其实,在比赛过程中有这样一个细节,当张雷的误判客观导致深足的比分被扳平后,场面一度停滞,在长达8分钟的交涉未果之后,深圳队队长李源一将队员们召集到一起,重新凝心聚力投入到比赛中,体现了球员们在关键时刻的纪律性。也得益于此,深足避免了球员阵容上的“非战斗减员”,算是不幸中的万幸。

的确,这场比赛眼见到手的胜利因为一次误判变成平局令人沮丧,但这不能掩盖球队在定位球防守之中的疏漏。主帅李章洙就在赛后强调,“之前确实存在一些问题,才导致连续定位球失分,我们也通过录像进行了分析,之后会着重改善这一点。我们六轮比赛丢了9个球,这一点不是很满意,还需要在训练中加强防守。”
至于外界对于本场裁判组提出的质疑,据本报了解,当值主裁张雷和第二助理裁判张雪森也都在本场赛后受到了内部处罚。张雷曾拿过中超金哨,更是本赛季开幕式上宣誓的裁判代表,仍然出现了这种比较明显的争议判罚,的确也给所有赛区的裁判提了一个醒——高温天气下、高密度赛会制作战,裁判员的辛苦不言而喻,但困难条件之下更要求每一位裁判员打起十二分精神,既需要在赛场内的业务处理保持高水准,也要注意控制场内人员的情绪反应。





