河南队六轮不胜,比被绝平更伤的是连场减员!
2023-05-10 13:04:31
文|鲁蜜
河南队仍未品尝到胜利的滋味,比被绝平更惨的是,钟义浩吃到红牌,而且,3名球员受伤。
记者鲁蜜报道 比赛常规时间还有1分钟结束时,河南队还以1比0领先,看起来,他们很有机会拿到赛季首胜,但谁都没想到,邓涵文的射门造成河南队门将王国明脱手,雅库布补射将比分扳平,1比1,河南队仍未品尝到胜利的滋味,比被绝平更惨的是,钟义浩吃到红牌,而且,3名球员受伤。


前5轮不胜,河南队压力不小,按照他们的纸面实力,不至于如此,本场对手是卫冕冠军三镇,为了鼓舞士气,球队赛前发了1个月的工资,高层鼓励他们打好比赛。由于是双赛,三镇在多个位置上进行了调整。

河南队舒尼奇停赛5场,主帅萨尔科用37岁的老将顾操替换了他的位置,其他和对国安时人员一样,只是阿德里安从左路挪到右路,锋线上继续用冯伯元、科维奇搭档。这套阵容,看似什么都有了,但进攻端能制造威胁的,还是阿德里安+黄紫昌这条线。

上半场,三镇未能把握住机会,而河南队利用反击屡次制造威胁,黄紫昌利用个人能力率先破门,这个球,也是河南队本赛季第一个运动战进球。

图片

不过,虽然有两中锋,但河南队边路打得并不好,传中质量不高,黄紫昌由于连场高强度奔跑,提前下场。在此之前,左后卫迪力穆拉提拉伤下场,罗歆也在中场结束时受伤被换。用完换人名额后,阿德里安也出现了拉伤的情况,但没有办法,他只能坚持。

事实上,三镇换上韦世豪、谢鹏飞、雅库布后,河南队依旧有不少机会,但离进球就差那么一点,多次浪费良机后,河南队最后时刻被扳平,3分变成了1分。

除了丢掉2分,3名球员受伤外,钟义浩还被红牌罚下。

补时阶段,钟义浩拼抢时踩踏邓涵文吃到红牌,虽然不是恶意犯规,但也属伤人动作,被罚下没有疑问。


第4轮,皮纳踩踏深足球员吃到红牌;第5轮,舒尼奇推搡国安球员被追加停赛;第6轮,钟义浩吃到红牌——河南队成了唯一一支连续3轮都有球员被禁赛的球队。

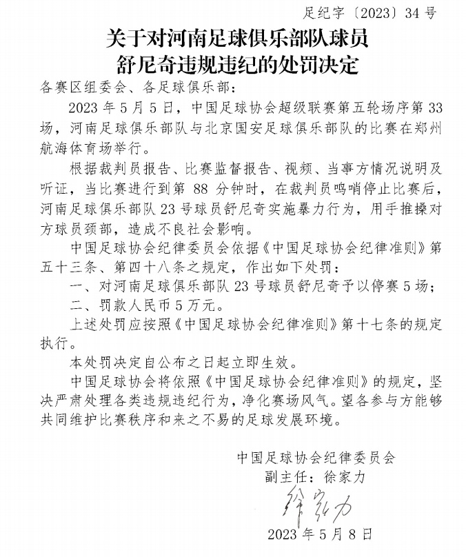
对三镇赛前一天,河南队收到了纪委会的罚单,舒尼奇停赛5场罚款5万人民币,人员本就捉襟见肘,如今停赛5场,河南队可谓困难重重。

应该说,对舒尼奇的处罚,没有问题,虽然当值主裁判黄翼只是对舒尼奇出示了黄牌,但根据《中国足协纪律准则》(2022版)第48条、第53条,舒尼奇的行为被定义为“暴力行为”,有消息称,当时没有及时给予正确判罚的裁判组,很可能要面临裁判部门的内部评议处理。


从上赛季的钟晋宝、马兴煜、多拉多,再到2021年的舒尼奇,河南球迷也搞不懂,这支队伍到底怎么了?今年一开始过于密集和频繁的犯规招致处罚,应该给俱乐部管理层带来警示。

目前,河南队资金依旧存在困难,球队迫切需要一场胜利,但光着急没用,管理层和主教练必须及时解压,球员都很拼,前几个赛季,他们已经证明了自己,现在需要做的,是调整好心态。

一场无比遗憾的平局,不止丢了2分,还有红牌和伤病,下一轮,河南队客场挑战津门虎前5轮2胜3平的津门虎,难度不小。

图片


点击阅读 电子日报第776期 更多内容