解读“不当言论”罚单:依据标准是什么?去年为何没被罚?
2023-05-13 10:22:46
文|本报记者组联合报道
针对球队相关人员的不当言论,中国足协连续公布三张罚单,舆论对此反应比较激烈,为此本报对中国足协纪律委员会的相关负责人进行了采访,希望就两个赛季对于俱乐部社交媒体言论自由度的不同裁量标准给予解答,并且明确处罚依据和标准。

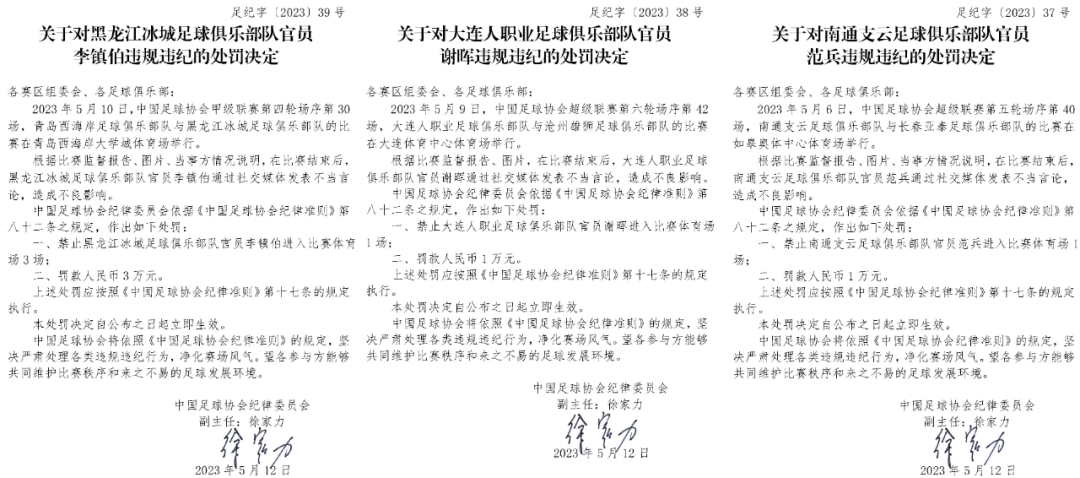
本报记者组报道 12日,中国足协同一天连续公布三张罚单,都是针对球队相关人员在赛后于社交媒体发表的不当言论而开出的,分别针对中超球队大连人主帅谢晖、南通支云俱乐部官员范兵以及中甲球队黑龙江冰城经理李镇伯做出的处罚。其中对大连人主帅谢晖和南通支云范兵做出禁赛1场、罚款1万的处罚,但对黑龙江冰城经理李镇伯却做出了禁赛3场,罚款3万的处罚。


事实上在过去的几个赛季里,曾经在社交媒体发表过抨击中国足协言论的俱乐部或者个人并不止上述被处罚这三位,其中上个赛季响彻中超的“黑恶势力”言论以及“黑暗笼罩大地”等措辞就是在社交媒体上公开发表,表述激烈程度和严重程度比这次这几位可严重多了,但未见足协有任何处罚举措。因此此次这三张罚单开出后,舆论反应比较激烈,普遍认为参照不久前的案例,此次的三张“因言获罪”的罚单有失公允。


图片

 

为此本报对中国足协纪律委员会的相关负责人进行了采访,希望就两个赛季对于俱乐部社交媒体言论自由度的不同裁量标准给予解答,并且明确处罚依据和标准。


目前足协的各部门处于一种特殊时期的工作状态,比如说纪律委员会目前只有副主任主持工作,原来的第一负责人王小平正在接受调查。目前相关纪律委员会工作人员对本报答复,此次针对谢晖等三人做出的处罚规定,其依据在年初针对各球队进行宣讲时已经再三强调过,——涉及《中国足协纪律准则》中“不负责任评论”的行为会受到相应处罚。


根据相关规定,自然人或组织通过新闻媒体发表与比赛相关的不负责任评论的方式蓄意攻击比赛官员,其他运动员,官员,俱乐部(球队),会员协会,赛区委员会及中国足球协会的,给予下列处罚:


(一)球员:至少停赛1场,或处至少1万元的罚款。

(二)官员及其他人员:至少禁止进入体育场 (馆)1场,或处至少1万元的罚款。

(三)俱乐部(队):通报批评、罚款或其他处罚。


俱乐部 (队)负责人实施前款行为的,可追究俱乐部 (队)责任。前款各项处罚可以独立或合并使用。


图片


根据这个处罚标准,谢晖与范兵均接近最低处罚标准进行的处罚,李镇伯的处罚力度略重与其措辞有直接关系。 


从纪律委员会相关工作人员的答复来看,此次处罚标准明确了。但是为何上个赛季某些更激烈、更严重的言论却没有进行相应处罚?比如有俱乐部抨击中国足协为黑恶势力,这个为何没有被列为不当言论进行处罚?


对此纪律委员会表示,上个赛季的处罚标准和执行原则相应负责人不在,这个没有处罚的原因并非目前工作人员所能解读,其中缘由甚至可能已经超越目前足协的工作权限和工作范畴所能解读的。


图片

如果按照目前的标准,如果未来有人或者俱乐部在社交媒体公开再发表违规言论,该表述肯定会在被处罚之列,因此各俱乐部不能再以上个赛季的标准为参照,上个赛季没有做出的处罚。不代表不应该被处罚或者更不应该作为本赛季处罚的参考依据。


新赛季足协的领导架构和相应执行工作人员都进行了调整,目前执行的是与纪律准则要求相符的工作原则,不会照搬上个赛季的标准。

 

尽管目前纪律委员会的这种解读,在外界听来有推脱责任的嫌疑,但不得不承认,这的确是客观事实。对于“过激”言论的认定以及判罚标准一直在那,本赛季肯定将会严格执行。至于能够在上赛季决定放过过激言论、不对其做出处罚决定的相应官员,目前全部都在接受调查中。

图片


点击阅读 电子日报第779期 更多内容