
12月8日,中国足协公布了新一期女足国家队集训名单,“水一期”无论是管理层、教练组还是球员,都发生了很大变化。9日,女足国家队在上海集结,开始女足亚洲杯的备战。
【教练团队:变化大,提升体能是关键】
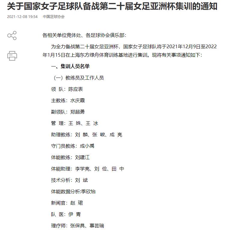
管理层中,中国橄榄球协会主席陈应表出任领队,足协女子部主任,担任女足国家队领队多年的郑超勇改任副领队。
教练组中,贾秀全时期的助教贾文鹏、张可、尚芃、丹麦籍守门员教练斯特凡森都离开,水庆霞的三名助教是刘麟、成亮和张骏。刘麟出自健力宝,去年带领武汉首夺女超冠军,此前,他曾报名竞聘女足主帅,但因为没有职业级证书被卡掉;成亮长期担任低级别俱乐部主帅,去年出任青岛助教;张骏来自江苏女足,他实际上是体能教练,值得一提的是,原来的体能教练刘建江也被留用,再加上三名体能助理李学亮、刘俭和田中,以及一名体能数据分析人员季欣怡,可以看出,在最短时间内提升女足国脚体能,是水一期甚至是未来一段时间内比较迫切的目标;此外,守门员教练是江苏女足的成小禹,张艳茹就是他培养出来的,2003年的时候,他原本已竞聘出任女足国家队守门员教练,但因为没有A级证书,只能和水庆霞一起,辅佐女足国青主帅王海鸣。

【新生力量:5名00后年轻队员】
本期集训,水庆霞征调了34名国脚,其中女超冠亚军武汉和江苏各7人,上海6人,其中参加了东京奥运会的球员,只有11人。从名单上可以看出,多数都是外界熟悉的面孔,真正的新人只有两个,一个是来自四川女足的中卫万佳瑶,一个是来自山东的高中锋袁丛,两人都是00后。
万佳瑶目前是四川队队长,她原来是学拉丁舞的,10岁才开始学球,作风勇猛,攻防俱佳。去年,她和四川队一起获得女甲冠军,今年女超保级成功。
21岁的袁丛身高1.80米,身体素质好,头球出色,桥头堡作用明显,今年女超打进4球,这位以伊布和佩莱为偶像的青岛小嫚,也许会带来惊喜。
同样是00后的还有汪琳琳、张琳艳和沈梦雨,其中,汪琳琳曾是国青队长,多次入选国家队;张琳艳是唯一一个来自女甲的球员,很有天赋;沈梦雨刚刚和凯尔特人获得苏女超冠军。

【考察重点:门将和后腰】
“水一期”老面孔很多,无缘奥运会的唐佳丽、马君、李影、娄佳慧等球员悉数回归。门将和后腰位置,应该是水庆霞考察的重点。
奥运会上,彭诗梦出现多次失误,其后的全运会,主力门将变成了武汉的朱钰。本期集训,水庆霞征调了4名门将,除了朱钰,还有徐欢(江苏)、赵丽娜(上海)和杨艳(四川),同样报名奥运会的丁璇也被放弃。
四名门将此前都入选过国家队,实力都不错,资历最浅的杨艳也是最后时刻才落选法国世界杯名单,其他三人,或参加过奥运会,或打过世界杯,至于谁能成为一号门将,要看水庆霞和成小禹的选择。
除了门将,此前女足也显现了“腰无力”的问题,本期集训,除了打了奥运会的杨莉娜外,水庆霞还征召了沈梦雨、张睿、张琳艳、马君、姚伟、姚凌薇6名后腰,其中,张睿和马君是老资格国脚,姚伟和姚凌薇在贾秀全时期也曾是主力,沈梦雨和张琳艳则是新生力量。值得一提的是,过去两年,国家队基本是马君、姚伟和姚凌薇主打后腰,但最终三人都没去东京。

【回归者说:不辜负支持我的大家】
中国女足这次公布的34人是大名单,最终参加亚洲杯的名单将要做减法,通过近期的训练,水庆霞将决定谁能留下。
此次的名单,赵丽娜、马君、刘艳秋、唐佳丽、李佳悦、高晨等之前淡出国家队的队员回归,成为了外界关注的一个焦点。
马君今年在武汉车谷江大队有出色表现,11月底,她与王霜等队友一起帮助武汉队夺得2021赛季女超联赛冠军。
2021年,马君经历了许多,从东京奥运会预选赛的绝对主力到无缘东京奥运会比赛的名单,从江苏女足加盟武汉车谷江大,拿到了女超冠军,年末则重返国家队。
对于马君,水庆霞较为了解,因为无论是代表江苏女足还是代表武汉女足,马君都是上海女足的老对手,水庆霞执掌上海女足之时,曾经多次带队与其碰面。“全力投入训练,主要还是要看适不适合水指导的技战术打法。”马君认为,要成为这支国家队的一员,首先要尽快融入球队的战术体系。
长春大众置业女足的高晨和宋端同样是回归国家队。

26岁的宋端此前一直是国家队常客,2020年因伤缺席几乎整个赛季,本赛季复出后状态有所恢复。
高晨曾是女足国家队主力球员,2016年随队征战了里约奥运会。29岁的高晨正值生涯黄金期,本赛季女超发挥出色,贡献了10次助攻,是联赛助攻王。
边后卫高晨助攻能力强,突破也相当出色,脚法细腻,她是球队定位球的主罚者。“总在后场,机会相对就少很多,所以我会在球队向前的时候大胆突破,争取多创造一些机会。”
时隔4年重返国家队,高晨感谢水庆霞指导对自己的认可,“终于回到了国家队中,感谢水指导给我一个更高的平台去展现自己。我现在没有想太远的事情,首先是把现在做好,享受足球带来的快乐。”她说。
赵丽娜时隔三年后回到国家队,她第一时间通过社交媒体,表达了自己感受:“我想说的是很高兴能有这样的机会能重新回到国家队的舞台,让我再努力一次。我一定会继续努力,争取回到自己的巅峰状态。不辜负一直支持我和一直希望看到我穿着五星红旗战袍回到球场的大家!”




