
记者陈永报道 仅仅2轮18场比赛,中超便出现了9张红牌,平均2场比赛就有一张红牌,而且中超第一轮的第一份罚单已经出炉,郑铮停赛4场,徐新停赛1+1场,而第二轮的停赛两战罚单也刚刚出炉:海米提被罚停赛3场,石柯停赛1场。这种情况也引发了外界的热议,球迷不由地问:中超这到底是怎么了?

中超第一张红牌是在中超揭幕战上出现的,山东泰山对阵浙江队,比赛中郑铮严重犯规直红下场,9日,中国足协纪律委员会也出台了罚单,郑铮追加处罚4场。

在这一轮,6月4日上海海港和武汉长江的比赛中,徐新在比赛中出现犯规,直红下场,徐新也被追加处罚1场,同时因为在下场后踢碎球员通道玻璃门,另被追罚1场。

相比较而言,北京国安的张呈栋直红则是战术犯规,是作为最后一个防守球员对形成单刀球的奥斯卡背后犯规,这反而是正常的一张红牌。在这场比赛中,郭皓也是两黄变一红被罚下。

中超第二轮则出现了5张红牌:在武汉三镇和广州队的比赛中,吴少聪两黄变一红被罚出场。在河南嵩山龙门和山东泰山的比赛中,泰山队中后卫石柯出现严重犯规,直接被红牌罚下。

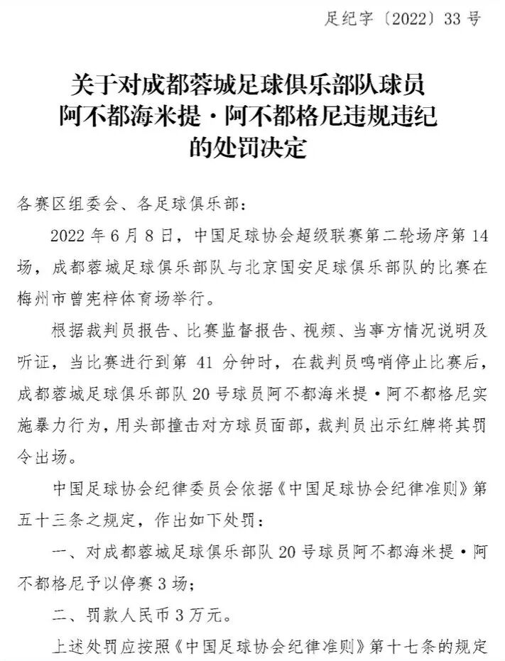
最让人惊讶的一幕是成都蓉城和北京国安的比赛,成都蓉城一口气拿到了3张红牌:阿不都海米提头顶张玉宁直接被红牌罚下;勾俊晨战术犯规,也是最后一个防守球员对形成单刀的球员背后犯规,进而被直接红牌罚下;而到了伤停补时阶段,周定洋两黄变一红,也被罚下。

9张红牌中,两黄变一红的3张,分别是吴少聪、郭皓和周定洋。另外6张直接红牌中,因为是最后一名防守球员且背后战术犯规被罚下的则是张呈栋和勾俊晨。其它3张红牌则是比赛中严重犯规或者动作过大而被出示红牌。9张红牌中,非比赛过程中的红牌只有阿不都海米提的红牌。

红牌增多,目前来看主要有以下几个层面的原因:
第一个层面便是球队的准备不足,包括备战不系统、球员疲劳等原因。比较典型的是北京国安,在他们第一场比赛中,他们明显不在状态,除了丢球是对方的反击之外,张呈栋的这张红牌,也是因为防线直接被对方打穿,无奈之下张呈栋被迫对奥斯卡犯规,因而被红牌罚下。还比如广州队,本赛季全华班出战,两场比赛丢了7个球,在这种压力之下,吴少聪的两黄变一红也是正常的。
但不得不说的是,在比赛中,部分球队和队员在心态层面上还是出现了不少的问题,这是第二层面的原因,也是我们必须更重视的方面。郑铮、徐新、石柯这三名球员的红牌大体就是这种原因。实际上,这两支球队的备战也存在不少问题,泰山队多名国脚状态不佳,而且遭遇了锋无力,增加了球队的压力,海港更是两场比赛都是全华班首发,至今球队也遭遇了两连败。在球队客观艰难的情况下,球员们的比赛心态,尤其需要俱乐部重视。

至于阿不都海米提的红牌,只能说是球员个人一时的冲动,而这种冲动又带来了连锁的反应,在承受了较大压力的情况下,勾俊晨和周定洋又接连被红牌罚下,最终一场比赛出现了3张红牌。
但其实这场比赛之中,更引入注目的其实还是主裁判李政93分钟吹哨提前结束比赛(补时5分钟),后在成都蓉城抗议下又召集球员踢了两分钟才结束比赛——为此,昨天下午也召开了关于李政的听证会,阿不都海米提的听证会也一并召开。
而在今天上午,关于海米提的追罚通知也已发出,“因在裁判鸣哨后停止比赛后实施暴力行为”,停赛3场,罚款3万。


其实,对于2轮比赛9张红牌,外界也不用过分忧虑,毕竟万事开头难,而且今年各种意外状况频发,导致多数球队状态不稳,还有南方两个赛区的湿热天气,这一切,都导致了球员们在场上的表现不稳定。
而且,一些比赛中的正常红牌,比如战术犯规导致的红牌,以及两黄变一红的情况,原本就是比赛场上常见的现象。但是当他们集中在开赛之初显露时,就很容易导致球迷额外的关注。
但我们也必须要注意到,球员在场上出现严重犯规的情况还是值得警惕的,因为这些犯规很容易成为热点,进而带来更多的舆论压力,对于困难中的中国足球而言,这种负面的舆论和争论其实并不利于中国足球的健康发展。
由此,各队需要在这方面予以强调,尽可能控制好球员的心态,避免类似情况的发生。





