收中超外援最大罚单,多拉多可能提前离开
      2022-08-27 09:17:02
            
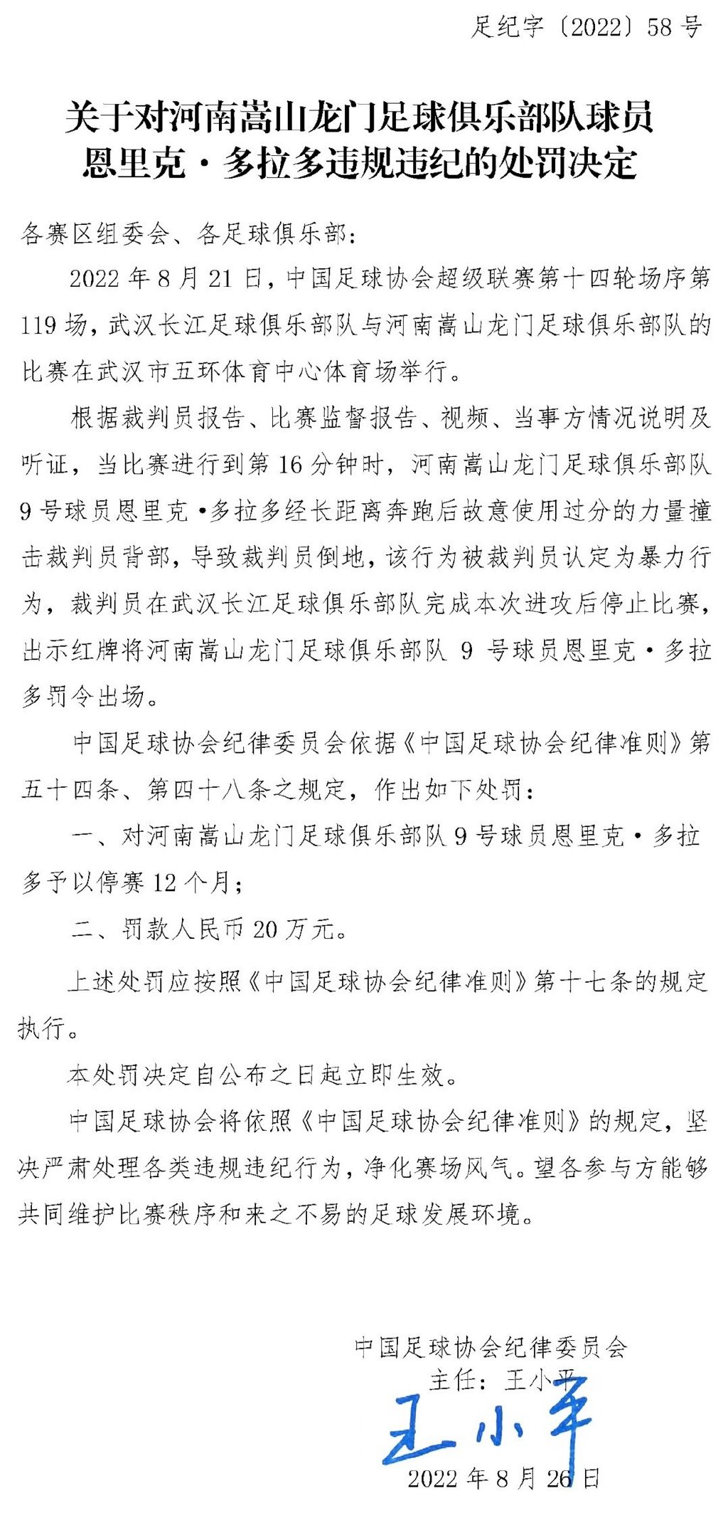
                  8月26日,中国足协开出本赛季最重罚单,对上一轮联赛背后冲撞主裁判马宁的河南队外援多拉多禁赛12个月,罚款20万(人民币,下同)。这个处罚,直接宣告多拉多赛季提前报销,鉴于禁赛期满合同只剩4个月,他很可能提前离开中国。
                  
8月26日,中国足协开出本赛季最重罚单,对上一轮联赛背后冲撞主裁判马宁的河南队外援多拉多禁赛12个月,罚款20万(人民币,下同)。这个处罚,直接宣告多拉多赛季提前报销,鉴于禁赛期满合同只剩4个月,他很可能提前离开中国。
禁赛12个月+罚款20万人民币,多拉多追平了此前大连人球员杨浩宇的罚单。今年1月的升降级附加赛后,大连人00后球员杨浩宇赛后拳击裁判面部,被禁赛12个月+罚款20万;不过,多拉多这张罚单是中超外教外援收到的第一大单,此前最重处罚是2015年的库卡,当时,他被禁赛(禁止进入中国足协举办比赛的替补席)7个月,同时罚款14万。 上轮中超,多拉多在对武汉长江的比赛中冲撞马宁后被红牌罚下,事情持续发酵,引发了广泛议论。有媒体透露,马宁因为被撞,肩、颈、腰三个部位都有挫伤,医生进行多次治疗后,告诫他短期内不要进行激烈运动,所以,本轮中超,他担任了国安和申花一战的视频助理裁判。
点击阅读 《足球》电子报第574期 更多内容
      
      
    




